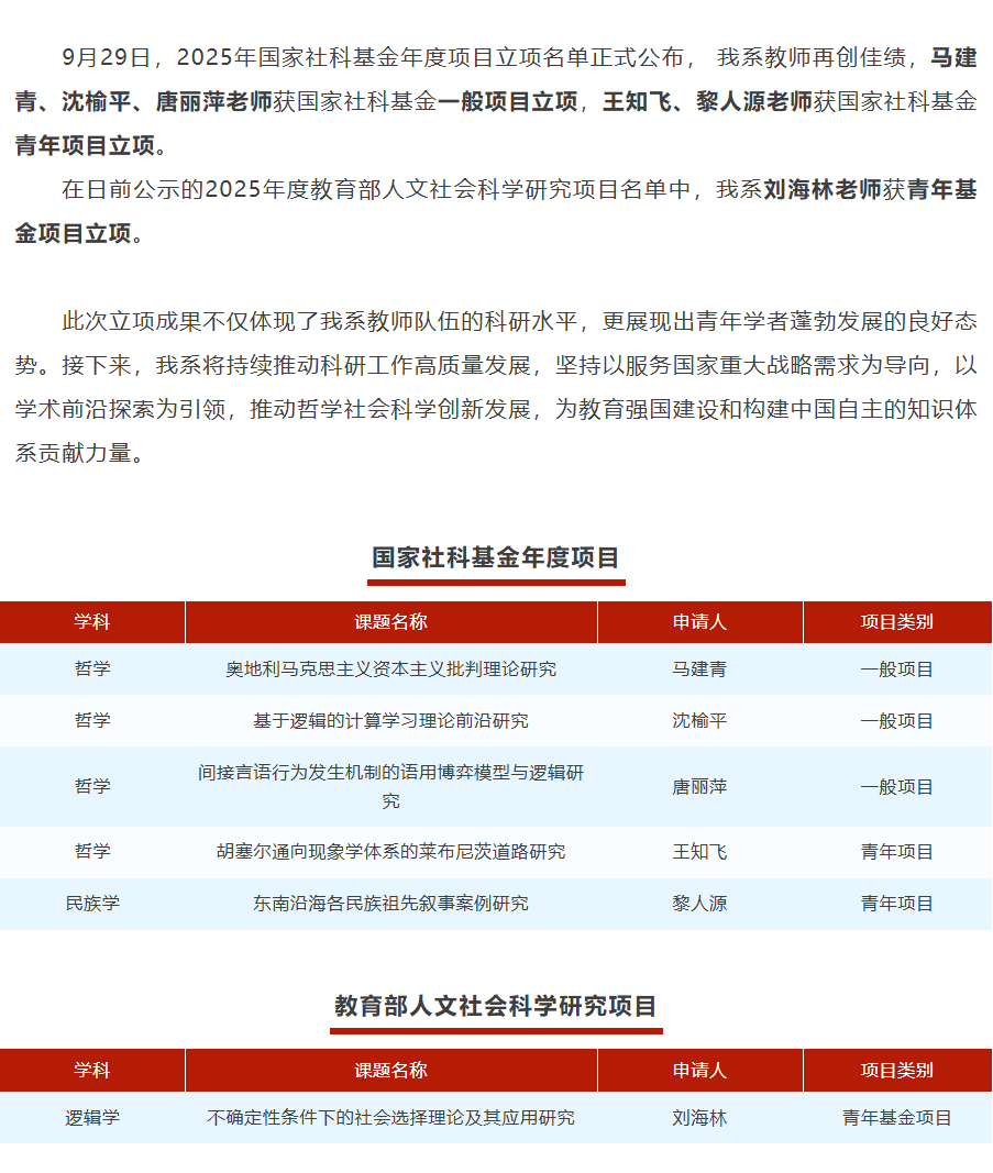
导航痕迹 探花porn 喜讯 | 探花porn 在2025年度国家社科基金项目立项以及教育部社科基金项目立项中再创佳绩 喜讯 | 探花porn 在2025年度国家社科基金项目立项以及教育部社科基金项目立项中再创佳绩 发布日期:2025-10-02 扫描此二维码分享